编者按:2025年12月20日,最高人民法院起草了发布《最高人民法院关于审理侵犯专利权纠纷案件应用法律若干问题的解释(三)(征求意见稿)》,向社会公开征求意见。全文共31条,涉及管辖、诉讼主体资格、权利要求解释、侵权比对、不侵权抗辩、情势变更、恶意诉讼、赔偿等问题,旨在依法正确审理侵犯专利权纠纷案件,积极回应科技创新的司法新需求。
为凝聚实务共识、汇聚行业智慧,让规则设计更贴合一线司法实践、契合产业发展需求,知产财经特邀来自不同领域的法律实务工作者,结合自身的实践经验,提出优化建议,以期为司法解释的修订完善提供务实参考,推动专利司法保护体系持续升级,为科技创新筑牢坚实的法治保障。
作者:张鹏 北京市中伦律师事务所律师
2025年12月20日,最高人民法院起草发布《最高人民法院关于审理侵犯专利权纠纷案件应用法律若干问题的解释(三)(征求意见稿)》(以下简称“《征求意见稿》”),全文共31条,涉及管辖、诉讼主体资格、权利要求解释、侵权比对、不侵权抗辩、情势变更、恶意诉讼、赔偿等问题,旨在依法正确审理侵犯专利权纠纷案件,积极回应科技创新的司法新需求。
针对《征求意见稿》,笔者建议,应将提高跨境平行诉讼的程序竞争力、促进国内专利诉讼的繁简分流,作为重要的考虑方面。一方面,2025年10月23日中国共产党第二十届中央委员会第四次全体会议审议通过的《中共中央关于制定国民经济和社会发展第十五个五年规划的建议》提出,“加强知识产权保护和运用。营造具有全球竞争力的开放创新生态”。《征求意见稿》对打造国际知识产权诉讼优选地、严格知识产权保护、促进知识产权运用、营造具有全球竞争力的开放创新生态提供制度供给,需要从提高法律程序国际竞争力的角度进行分析。最高人民法院副院长陶凯元指出,“在一些涉外知识产权案件中,往往在其他国家有关联诉讼甚至是平行诉讼,这就反映出知识产权国际治理的重要意义。近年来,在标准必要专利这类案件中,国际平行诉讼特别明显、特别突出,一个当事人可能同时在中国,也在英国、德国提出有关诉讼,所以解决好此类平行诉讼,对解决好涉外知识产权案件非常重要。[1]”另一方面,由于专利案件的复杂性,科学调配和高效运用审判资源,遵循司法规律,推进繁简分流,依法快速审理简单案件,严格规范审理复杂案件,实现简案快审、繁案精审,也具有非常重要的意义。
为此,本文将围绕法律实践状况结,合国内外典型案例,以目前所存在的跨境知识产权诉讼中的程序博弈为背景,以提高跨境平行诉讼的程序竞争力和促进国内专利诉讼的繁简分流为视角,对《征求意见稿》的部分条款的立法意图、逻辑体系与完善路径进行分析,以便业内共同研究讨论。
一、提高跨境平行诉讼的程序竞争力视角下的思考
从跨境知识产权争议解决的角度而言,在我国又好又快地解决纠纷,这其中的“好”和“快”都有赖于程序法的支持。同时,“好”和“快”二者之间亦相互支持,即通过严格知识产权保护、提高知识产权救济力度、规制恶意知识产权诉讼的方式,提高跨境平行诉讼的程序竞争力。
(一)关于管辖权异议
第一条 被告以原告通过虚列被告等方式制造管辖连结点为由提出管辖异议的,人民法院应当对据以确定管辖权连结点的被告与诉争事项是否存在实际联系进行审查。
被告仅以不构成侵权或者违约、不应当承担责任等实体理由提出管辖异议的,人民法院一般不予审查,但被诉侵权行为明显不属于法律规定的侵权行为的除外。
第二条 当事人对驳回管辖权异议的一审裁定提起上诉的,在第二审人民法院对此作出终审裁定前,第一审人民法院可以组织证据交换、召集庭前会议等,但不得作出判决。第二审人民法院裁定管辖权异议成立的,上述证据交换、庭前会议的笔录应当作为受移送的人民法院审理的依据。
笔者建议,应明确针对明显缺乏事实和法律依据、以拖延诉讼为目的提出的管辖权异议申请,直接作出管辖权异议不予审查通知书;亦即,应在《征求意见稿》第一条第一款增补如下内容:“明显缺乏事实和法律依据、以拖延诉讼为目的提出的管辖权异议申请,人民法院依法可以不予审查。”同时,强化对延期举证申请的程序权利保障。
如前所述,从跨境知识产权争议解决的角度而言,需要在我国又好又快地解决纠纷,这其中的“快”非常重要。如下图所示,在跨境知识产权平行诉讼中,分析遇到“在先判决”和“在后判决”的分别后果,可以得出结论:程序竞争力的大小高度依赖于作出判决的速度,提高我国法域的程序竞争力需要尽快解决纠纷。然而,现实中,我国司法实践中的管辖权异议申请存在一定程度的滥用,部分当事人以此作为拖延诉讼程序的一种方式。针对上述问题,笔者建议,应加强对管辖权异议申请滥用的规制,同时强化对延期举证申请的程序权利保障。

图1 跨境知识产权平行诉讼的可能走向
总结各地的相关司法实践,山东省高级人民法院于2019年发布的《山东省高级人民法院关于简化民商事纠纷管辖权异议审查程序的意见(试行)》(鲁高法〔2019〕25号)第三条,对滥用管辖权异议权利的情形进行了规定,具体内容如下:
“被告下列申请属于滥用管辖权异议权利,人民法院依法可以不予审查:(一)被告提出管辖权异议被人民法院裁定驳回后,又就同类其他案件反复向同一法院提出管辖权异议的;(二)被告在异议申请中虚构被告住所地、合同履行地、合同签订地、原告住所地、标的物所在地等与争议有实际联系的地点和事由的;(三)原告与被告在书面协议中明确约定管辖法院,且不违反级别管辖和专属管辖规定,被告又针对约定的管辖法院提出管辖权异议的;(四)其他明显缺乏事实和法律依据、以拖延诉讼为目的提出的管辖权异议申请。”
除山东外,各地法院也在法律文件或实践中支持了对明显缺乏事实和法律依据、以拖延诉讼为目的而提出的管辖权异议申请不予审查的做法。这说明在国内的司法实践中,管辖权异议权利被不当使用的情况已得到普遍关注,部分法院也为此先行探索,并制定了相应的实践指引。[2]笔者建议,应充分总结地方经验,考虑对经过法院确定不予审查的管辖权异议申请,在一定期限内发出管辖权异议不予审查通知书。
由于提出管辖权异议的考虑之一是当事人担心举证期限不够、无法充分准备相关证据,笔者进而建议,强化对延期举证申请的程序权利保障。同时,关于举证期限问题,《最高人民法院关于民事诉讼证据的若干规定(2019修正)》(以下简称“《民事诉讼证据解释》”)第五十五条之(一)规定:“当事人依照民事诉讼法第一百二十七条规定提出管辖权异议的,举证期限中止,自驳回管辖权异议的裁定生效之日起恢复计算。”因而此处可能需要进一步澄清,一审法院可以组织这些程序性事项,但是相关期限应参照《民事诉讼证据解释》的规定处理。
(二)关于关联案件及程序披露
第六条 权利人主张的权利要求被宣告全部无效、部分无效或者修改被国务院专利行政部门接受的,权利人应当及时告知正在审理专利侵权诉讼的人民法院。无正当理由未及时告知的,人民法院可以判令其承担相应的不利后果。
第七条 人民法院可以要求当事人提交涉案专利关联案件情况。当事人在合理期限内无正当理由拒不提交的,人民法院可以判令其承担相应的不利后果。
首先,《最高人民法院关于知识产权法庭若干问题的规定(2023修正)》第四条对类似情况进行了初步规定:“知识产权法庭可以要求当事人披露涉案知识产权相关权属、侵权、授权确权等关联案件情况。当事人拒不如实披露的,可以作为认定其是否遵循诚实信用原则和构成滥用权利等的考量因素。”另外,(2023)最高法知民终1295号判决书在证据方面提及了类似情况的处理。该案中,权利人对权利要求书的修改未及时报告且无正当理由,法院最终认定其构成不诚信诉讼行为,属于故意作虚假陈述妨碍人民法院审理,具体如下:
“……专利权人在专利无效行政程序中修改权利要求并被国家知识产权局接受的,专利权人应当在合理期限内将相关事实如实报告审理专利侵权纠纷的人民法院;无正当理由不及时报告,属于不诚信诉讼行为;因此致使人民法院错误依据修改前的权利要求书作出判决,甚至导致判决被撤销的,一般可认定构成‘故意作虚假陈述妨碍人民法院审理’的情形。本案一审审理期间,某2公司在专利无效行政程序中修改涉案专利权利要求并被国家知识产权局接受,但某2公司未将这一据以主张权利的案件基本事实变化及时如实报告一审法院,致使一审法院错误地依据修改前的权利要求书作出一审判决,也导致本院需要撤销一审判决,某2公司对此不能作出合理解释,应当认定某2公司的行为属于不诚信诉讼行为,且其行为已构成‘故意作虚假陈述妨碍人民法院审理’的情形,本院将另行依法处罚。”
基于此,《征求意见稿》第六条与第七条的规定已有实践基础。笔者建议,应对所谓“不利后果”进行明确,将其限于程序法的推定或评价性后果,而并不对案件实质审理产生进一步的影响,如明确“根据情节严重,处以训诫、罚款。因此给对方当事人造成额外损失的,可判令其承担相应的赔偿责任”。
(三)关于合法来源抗辩的合理开支
第二十四条 合法来源抗辩成立,权利人请求判令被诉侵权人承担其为制止侵权行为所支付的合理开支的,人民法院不予支持。
(方案二:合法来源抗辩成立,权利人请求判令被诉侵权人承担其为制止侵权行为所支付的合理开支的,人民法院可以根据其销售情况予以适当支持,但侵权产品制造者已经承担合理开支的除外。)
“合法来源抗辩”制度本身源自民法中的善意第三人制度,旨在维护正常的交易秩序和交易安全,实现民事法律关系中各方当事人利益的平衡。在专利侵权中,合法来源抗辩的适用对象为使用者、许诺销售者、销售者;其成立并不否定侵权性质,仅可免除赔偿经济损失。关于合理开支,现行规定与部分既有判例的裁判要旨支持在合法来源抗辩成立时,仍可判令销售者(或使用者)承担权利人为制止侵权所支付的合理开支,并可结合销售情况酌定数额,且在制造者已承担合理开支的情况下,可据此对销售者减免或不再判其负担该合理开支。
(2023)最高法知民终1826号判决亦支持上述方案二的观点,其表述具体如下:
“关于合法来源抗辩成立的情况下权利人的合理开支诉请是否应当得到支持的问题,本院认为,首先,合法来源抗辩仅是免除赔偿责任的抗辩,而非不侵权抗辩。合法来源抗辩成立,并不改变销售、许诺销售被诉侵权产品这一行为的侵权性质,也不免除停止销售、许诺销售侵权产品的责任。维权合理开支系基于侵权行为而产生,故在合法来源抗辩成立的情况下,权利人为获得停止侵权救济而产生的合理开支应得到支持。”
合理开支是权利人为制止侵权行为本身(包括销售行为)而支出的必要成本,如律师费、调查取证费等。该费用的产生与销售行为是否存在合法来源无直接关联。即使销售者无主观恶意,其客观上的销售行为仍是引发维权程序的事实动因之一。因此,要求销售者就该部分程序性、成本性的支出承担责任,是对其引发并参与诉讼程序这一事实的法律回应,并未违背免除赔偿责任规定的立法初衷。
(四)关于恶意提起侵犯专利权诉讼
第二十五条 行为人明知其缺乏法律或者事实依据,以获取不正当利益为目的提起专利侵权诉讼,造成他人损害的,应当承担损害赔偿责任。
人民法院认定构成恶意提起侵犯专利权诉讼,可以考虑下列因素:
(一)明知是现有技术、现有设计而取得专利权或者通过欺骗、隐瞒重要事实取得专利权的;
(二)明知专利权已经确定无效、被生效裁判确认归属于他人或者期限届满的;
(三)明显缺乏法律或者事实依据,故意在他人股权融资、首次公开募股、增发股票、商业并购、参与投标等重要时点,通过提起专利侵权诉讼拖延、影响上述程序的;
(四)其他可以认定为恶意诉讼的情形。
笔者建议,应对该条第二款第(一)项中提到的“重要事实”进行明确,考虑是否增设(2022)最高法知民终2586号判决书中所述的诱导侵权情形,例如:
(1)隐瞒破坏专利新颖性的现有技术/设计,如申请人明知其技术方案或设计在申请日前已被公开(如论文发表、产品销售、展会展示、网络公开、自身先前申请等),仍故意不向专利审查部门披露;
(2)隐瞒影响专利创造性的关键事实,如刻意隐匿破坏创造性的现有技术组合、公知常识、常规技术手段等;或伪造/隐瞒实验数据、技术效果证据,夸大创造性,导致审查员对申请的创造性产生误判;
(3)隐瞒专利申请文件的实质性缺陷,如说明书公开不充分、权利要求得不到支持、修改超出原申请记载范围、权利要求不清楚等;
(4)隐瞒专利权属或主体资格重大瑕疵,如隐匿真正的发明人身份(如将职务发明据为个人所有)、隐瞒合作开发中的权属约定、虚构申请人资格等。此类事实直接影响专利权归属合法性,可能导致实质诉权错位;
(5)兜底情形:其他足以否定专利授权基础或严重违反诚实信用原则的重要事实。
关于诱导侵权,《征求意见稿》可以考虑将通过诱导方式取得侵权证据并以此提起专利侵权诉讼的行为纳入本条范围内。例如,(2022)最高法知民终2586号裁判要旨中记载,“1.专利权利人直接向他人提供包含涉案专利完整技术方案的图纸,要求其按照图纸生产,而并未声明涉及其专利的,构成诱导他人侵害专利权的取证行为,人民法院不得仅依据该证据认定侵权事实;2.专利权利人在没有其他证据证明他人已经侵权或者即将侵权的情况下,通过主动提供技术方案诱导实施侵权行为,并据此提起侵权诉讼,干扰、影响他人的正常经营的,可以认定其构成恶意提起知识产权诉讼”,进而认定原告通过诱导方式取得侵权证据并提起专利侵权诉讼,结合其他事实,其行为构成恶意提起知识产权诉讼。
二、促进国内诉讼繁简分流视角下的思考
如前所述,由于专利案件的复杂性,科学调配和高效运用审判资源,遵循司法规律推进繁简分流,依法快速审理简单案件,严格规范审理复杂案件,实现简案快审、繁案精审,具有非常重要的意义。实现繁简分流,既需要程序法方面的安排,主要是对立案条件、勘验程序等加以优化;亦需要实体方面的安排,主要是通过权利要求保护解释规则的进一步明确,促进形成一致的法律适用意见。
(一)关于专利权评价报告
第四条 侵犯实用新型或者外观设计专利权纠纷案件中,人民法院可以依照专利法第六十六条第二款的规定要求原告提交专利权评价报告。原告在合理期限内无正当理由拒不提交的,人民法院应当裁定驳回起诉。
原告提交的专利权评价报告结论为不符合法定的授予专利权条件的,人民法院应当向被告释明是否主张现有技术或者现有设计抗辩以及是否向国务院专利行政部门请求宣告专利权无效。被告以向国务院专利行政部门请求宣告专利权无效为由请求中止诉讼的,人民法院应当裁定中止诉讼,但侵权不成立的除外。
笔者认为,尽管专利权评价报告并非是民事诉讼立案材料,但法院要求原告提交专利权评价报告是合理的,且在专利行政执法中也存在类似要求。笔者进一步建议,应在该条第一款后增设关于妨害举证的处置措施,例如:“原告在合理期限内无正当理由拒不提交的,人民法院应当裁定驳回起诉,但根据案件具体情况和审理需要,人民法院认为确有必要立案的,可以立案,并告知原告可能因不提交专利权评价报告而可能承担的不利后果。”
专利行政执法中的相关规定见于国家知识产权局2019年印发的《专利侵权纠纷行政裁决办案指南》。该《指南》中关于受理材料的审查部分规定:“实用新型专利或者外观设计专利,涉及专利侵权纠纷,管理专利工作的部门可以要求请求人在指定期限内出具由国家知识产权局作出的专利权评价报告,作为处理专利侵权纠纷的证据。”在要求请求人提供的证据种类部分规定:“实用新型、外观设计专利权评价报告。请求处理侵犯实用新型或外观设计专利侵权纠纷的请求人,可以主动或者应管理专利工作的部门要求出具由国家知识产权局作出的专利权评价报告”。该《指南》还提到,在被请求人以申请宣告专利无效为由中止申请的情况下,若“请求人提交的专利权评价报告未发现导致实用新型或者外观设计专利丧失专利性的”,可以不中止处理。
同样,《国家知识产权局关于对专利评价报告适用问题的批复》对北京市知识产权局和上海市知识产权局的相关问题进行答复时指出:“《专利行政执法办法》第十一条规定,‘专利侵权纠纷涉及实用新型或者外观设计专利的,管理专利工作的部门可以要求请求人出具由国家知识产权局作出的专利权评价报告(或实用新型专利检索报告)’。对于管理专利工作的部门已要求提供专利权评价报告,请求人无正当理由不提交的,可以根据《专利行政执法办法》第十一条驳回其立案请求。如果管理专利工作的部门认为不提交评价报告不影响案件处理,也可以根据案情予以立案,并告知请求人其未提交相关评价报告产生的不利后果将由其自身承担。”
《最高人民法院关于审理专利纠纷案件适用法律问题的若干规定》第四条亦规定:“根据案件审理需要,人民法院可以要求原告提交检索报告或者专利权评价报告。原告无正当理由不提交的,人民法院可以裁定中止诉讼或者判令原告承担可能的不利后果。”《最高人民法院关于审理涉专利权评价报告案件适用法律问题的批复》中对专利权评价报告进行了法律定性,确认专利权评价报告属于证据,即:“根据《中华人民共和国专利法》第六十六条第二款的规定,国务院专利行政部门作出的专利权评价报告是人民法院审理侵害专利权纠纷案件的证据。专利权评价报告认为涉案专利不符合《中华人民共和国专利法》规定的授予专利权条件的,人民法院不能仅据此径行裁定驳回起诉,应当结合具体案情进行释明,并依法作出裁判。”
综上所述,根据现有规定,专利权评价报告在专利争议解决程序中主要起到证据的作用。部分场景下,权利人需要应司法和行政机关的要求而提供专利权评价报告。
关于考虑增设的妨害举证处置办法,笔者建议,其处罚措施可以参考妨害民事诉讼举证的处罚措施,但应限于训诫、罚款或类似手段,不宜高于对拒不告知关联案件及程序的行为的惩罚力度。对此,可以参照《专利行政执法办法》的思路,在人民法院认为不提交专利权评价报告对案件处理的影响不大时,可以视情况予以立案,并告知原告可能承担的不利后果,而非原告不按要求提交报告则一律不立案。
(二)关于勘验程序
第十六条 当事人申请勘验被诉侵权产品的,人民法院可以要求当事人先行协商确定勘验方案;协商不成的,由人民法院确定。
勘验被诉侵权产品实物存在客观障碍,导致无法以该产品实物作为技术比对依据,权利人主张依据制造被诉侵权产品实物的技术图纸、说明书等技术资料确定被诉侵权技术方案的,人民法院可以根据该技术资料,结合公知常识认定,但被诉侵权人提交相反证据足以反驳的除外。
本条第一款已提供基本充分的程序框架与裁量空间,第二款的特别规定必要性有限。因此,笔者建议仅保留第一款,并增加规定,对负有举证责任而不配合勘验、鉴定或拒不预交费用的一方,适用举证不能的不利后果,避免以资料替代路径稀释其程序义务与不利后果。
当被诉侵权产品的实物不可得时,技术比对的依据本就多元,包括技术图纸、说明书、第三方检测报告、生效裁判文书、行业标准、专家咨询意见等。本条第一款的原则性规定,足以让法院根据个案情况,选择最恰当的比对依据和方式,无需通过第二款将“技术图纸、说明书等技术资料”特定化。第二款但书规定“被诉侵权人提交相反证据足以反驳的除外”,隐含地将举证责任转移给了被诉侵权人,在权利人未能提供实物进行比对的情况下,却要求被告主动提供证据,且其证据需达到足以反驳的标准,来推翻一个基于图纸的推定。此外,民事证据规则已经对逾期不鉴定、不提供材料导致举证不能的不利后果作出了安排。若法院在无被诉侵权产品实物的情况下,转而采纳图纸等资料,可能弱化负有举证责任一方的不利后果机制,反致对方承担更高反证负担,降低程序公平性与证明标准的稳定性。
(三)关于现有技术缺陷
第十条 被诉侵权技术方案具有说明书记载的专利所要克服的现有技术缺陷的,人民法院应当认定其未落入专利权的保护范围。
第十二条 本领域普通技术人员通过阅读权利要求书、说明书等,可以确定权利要求有意排除特定技术方案,权利人主张该特定技术方案落入专利权保护范围的,人民法院不予支持。
这两条均以“排除特定技术方案”为导向限制专利权保护范围的认定,若直接表述为“说明书记载的专利所要克服的现有技术缺陷”或“有意排除”,将显著收缩等同原则空间并强化捐献/禁止反悔规则的适用,易诱发申请阶段为规避风险而弱化背景技术、减少明确排除用语,反致说明书支持不足及权利要求不清楚的风险。因此,笔者建议将这两条改为以“本领域技术人员可合理确定的发明目的与技术路径”及“明确限缩经审查未被否定”作为适用前提,并引入审查档案与权利要求解释的统一性要求,避免对撰写实务造成过度抑制。
现行规则下,当被诉方案含有“说明书记载为需要克服的缺陷”,即被诉技术路径属于申请人自述的改进对象,法院倾向于认定其不落入原告专利权的保护范围,本质上弱化了等同原则,并落实“背景技术/发明目的的可预见性限制”。这与全面覆盖原则配合使用时,将使缺陷所属的技术路径直接被排除,形成对权利要求解释的限缩倾向。若本领域技术人员阅读权利要求与说明书,可确定申请人“有意排除特定方案”(例如以定语、数量、结构位置等作严格限定),则对该特定方案的等同主张不予支持,直接提高了文义解释的确定性并压缩了等同空间。(2021)最高法知民终860号判决书也指出:“如果本领域技术人员完整阅读权利要求书、说明书和附图后认为,涉案专利的发明目的之一是克服某项背景技术的技术缺陷,且其系以摒弃该背景技术方案的方式来克服该技术缺陷,则不应再通过认定等同侵权将含有该技术缺陷的技术方案纳入专利权保护范围。”
(四)关于功能性特征
第十三条 专利权利要求中的技术特征对功能或者效果进行限定,且限定或者隐含了与该功能或者效果对应的特定结构、组分、步骤、条件或其相互关系等的,人民法院应当认定该技术特征不构成功能性特征。
笔者建议,应将该条中的“限定或者隐含了”修改为“限定了”,即删除“隐含”。这是因为现行司法解释与生效裁判普遍以已限定(或同时以结构+功能限定)作为排除功能性特征的标准;“隐含”虽在个案解释中被谨慎援引,但并无作为普遍规则写入规范性文件的必要与依据,且存在限缩保护范围的风险。
《最高人民法院关于审理侵犯专利权纠纷案件应用法律若干问题的解释(二)》(2020年修正)第八条规定:“功能性特征,是指对于结构、组分、步骤、条件或其之间的关系等,通过其在发明创造中所起的功能或者效果进行限定的技术特征,但本领域普通技术人员仅通过阅读权利要求即可直接、明确地确定实现上述功能或者效果的具体实施方式的除外。”显然,对于功能性特征而言,需要是限定的,亦或是通过阅读权利要求即可直接、明确地确定,这一点与本条所述“限定或隐含了”略显冲突。功能性特征的本质在于“纯功能表述,无结构限定”。反之,只要技术特征在功能描述之外,还直接、明确地记载或指向了实现该功能的具体技术手段,该特征就因受到“限定”,而不再属于纯粹的功能性特征。在此逻辑下,“隐含”是一个冗余且标准更低的概念,其存在可能被误读为对“明确限定”要求的降低。此外,从公示公信的角度,权利人通过明确限定其技术方案来公示权利 边界,社会公众据此规避侵权。若允许通过隐含来认定非功能性特征,则意味着即使权利要求书未明确记载,也可能通过解释将其纳入保护范围,这实质上削弱了权利要求书的公示公信作用。
(五)关于专利方法固化
第十四条 被诉侵权人为生产经营目的将专利方法的实质内容固化在被诉侵权产品中,对于再现专利技术方案起到不可替代作用的,人民法院可以认定其实施了该专利方法。
将方法专利的实质内容固化在产品中即推定实施方法的判定规则,已由既有裁判逻辑覆盖(如腾达案、西电捷通案),且在严格要件下的触发场景并不普遍。在不可替代的实质性作用标准已比较稳定运行的背景下,《征求意见稿》新增该条的必要性不高。
(2019)最高法知民终147号判决书(腾达案)指出:“当被诉行为人以生产经营为目的,将专利方法的实质内容固化于产品,且该固化对权利要求技术特征的全面覆盖起到不可替代作用,致使终端用户在正常使用时自然再现方法流程,即可认定其实施了该专利方法,构成直接侵权。”这一通过指导案例确立的不可替代的实质性作用标准,已将固化即实施的直接侵权路径纳入常规裁判方法,(2020)粤73知民初243号判决书亦据此认定制造与许诺销售行为的侵权性质与救济,即:“涉案专利系方法发明专利,涉案专利方法并不是产品制造方法,根据该方法并不能直接获得任何产品(包括被诉侵权产品),涉案专利的保护并不能延伸到产品,被告作为实施专利方法的产品的制造者,专利方法早已在其制造被诉侵权产品的过程中得以固化,购买使用者在使用被诉侵权产品获取相应产品时再现的专利方法过程,仅仅是此前固化在被诉侵权产品内的专利方法的必然结果和机械重演。”上述裁判逻辑目前并无明显适用障碍。
(六)关于技术术语无法确定
第十五条 本领域普通技术人员通过阅读权利要求书、说明书、专利审查档案以及工具书、教科书等,仍不能确定权利要求中技术术语的具体含义,导致无法与被诉侵权技术方案进行侵权比对的,人民法院应当判决驳回权利人基于该权利要求提出的诉讼请求。
该条确立的规则,对于处理因术语含义不明导致的侵权比对困难具有积极意义。然而,其现行表述在逻辑周延性以及与既有解释规则的衔接上,可能存在进一步完善的空间。特别是,若能将“根据权利要求上下文能够确定含义”这一情形予以明确区分或排除,或可使该条款的逻辑更清晰,与专利法理论及司法实践的衔接也更为顺畅。
《最高人民法院关于审理侵犯专利权纠纷案件应用法律若干问题的解释(二)》(2020年修正)第四条明确规定:“权利要求书、说明书及附图中的语法、文字、标点、图形、符号等存有歧义,但本领域普通技术人员通过阅读权利要求书、说明书及附图可以得出唯一理解的,人民法院应当根据该唯一理解予以认定。”
基于此,笔者建议《征求意见稿》规定,优先依据权利要求上下文确定术语含义;若能确定,则保护范围清晰,可以进入侵权比对阶段;若通过权利要求书的上下文确实不能确定,且经合理运用外部证据仍无法确定,则意味着权利人未能清晰界定其权利边界,其诉讼主张缺乏确定的权利基础,应承担相应的不利后果。具体如下:
“对于权利要求中的技术术语,本领域普通技术人员首先通过阅读权利要求书、说明书及附图进行理解。根据权利要求上下文能够确定其具体含义的,应当据此确定保护范围。根据权利要求上下文仍不能确定其具体含义的,人民法院可以要求当事人进一步通过专利审查档案、工具书、教科书等予以明确。经充分解释后,仍不能确定该术语的具体含义,导致无法与被诉侵权技术方案进行侵权比对的,人民法院应当判决驳回权利人基于该权利要求提出的诉讼请求。”
(七)关于变化状态产品的使用状态参考图
第十七条 人民法院可以结合外观设计的简要说明确定外观设计专利权的保护范围。变化状态产品的外观设计专利的图片或者照片与简要说明明显不一致的,应当考虑使用状态参考图。
本条所述使用“状态参考图”能够确定外观设计保护范围的规定,与当前《专利审查指南》以及在先案例中的规定和观点大多相反。
《专利审查指南》第一部分第三章4.2节中规定:“此外,申请人可以提交参考图,参考图通常用于表明使用外观设计的产品的用途、使用方法或者使用场所等。”北京市高级人民法院《专利侵权判定指南(2017)》第92条规定:“参考图通常用于表明使用外观设计的产品的用途、使用方法或者使用场所等,不能用于确定变化状态产品外观设计专利的保护范围。”《最高人民法院关于审理侵犯专利权纠纷案件应用法律若干问题的解释(二)(2020修正)》第十七条对变化状态图的作用进行了明确:“对于变化状态产品的外观设计专利,被诉侵权设计与变化状态图所示各种使用状态下的外观设计均相同或者近似的,人民法院应当认定被诉侵权设计落入专利权的保护范围。”这些规定并未明确使用状态参考图能用以确认外观设计专利的保护范围,并存在被排除的情况。另外,在确权程序中,国家知识产权局的文章《参考图在外观设计对比判断中的作用》中的观点可供参考:“仅参考图中体现而在其他视图中未体现的外观设计内容并不属于外观设计的保护范围,但其中表达的内容有助于准确的理解该外观设计。”
上述规定在司法判决中也得到了明确。(2018)最高法民再8号判决明确,可以使用变化状态图,而不是使用状态参考图,其本意是不能仅以图片名称为参考图,就不考虑该图名为参考图但实为使用状态图的情况,将其一概排除,并非是将使用状态参考图纳入考虑范围。具体如下:
“参照《专利审查指南(2010)》的前述规定,虽然一般应使用参考图‘表明使用外观设计的产品的用途、使用方法或者使用场所等’,使用变化状态图表示外观设计专利产品的变化状态。但是,在侵权诉讼中也不宜仅以外观设计产品的图片、照片的名称为‘参考图’为由,一概不考虑‘参考图’对外观设计专利权的保护范围的影响。……一般消费者结合简要说明,使用状态参考图1、2和其他图片,以及涉案专利名称中的电动伸缩门,可以清楚地理解涉案专利产品为状态可以变化的产品,使用状态参考图1、2表示的即为展开状态下的产品外观设计。因此,如果不考虑使用状态参考图1、2对涉案专利权保护范围的影响,会与涉案专利简要说明发生明显抵触。综上,在使用简要说明解释图片所表示的产品外观设计的基础上,在确定涉案专利权的保护范围时应当考虑使用状态参考图1、2中的内容。”
再如,(2015)高民(知)终字第1070号判决书亦明确:“使用状态参考图不能用于确定外观设计的保护范围,但可以作为确定产品类别的因素。”(2015)高行(知)终字第3380号判决书明确:“因此使用状态参考图并不是《专利法》所规定的‘有关图片或者照片’,不是外观设计专利的保护范畴,不应参与本专利与对比设计的比对。”近年来,(2025)最高法行申8789号判决书(2025年11月)也明确,使用状态参考图自身并不能用于确定外观设计专利权的保护范围,并对其进行了排除:“虽然本专利使用状态参考图1能够显示出下部组件底部的设计特征,但使用状态参考图不能用于确定外观设计专利权的保护范围。综上,本专利图片无法清晰、准确显示本专利组件产品的外观设计特征,无法确定保护范围。”
根据上述现行规定与既有判例,使用状态参考图不能用于确定外观设计专利的权利要求保护范围,但是使用状态图是可以的。《征求意见稿》之规定与司法实践现状和《专利审查指南》相冲突,因此,笔者建议《征求意见稿》对使用状态参考图(而非是使用状态图)能否用于确认外观设计专利的保护范围,做更为审慎的考虑。
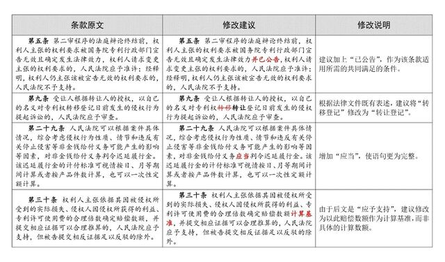
三、关于其他措辞及语句调整的思考
除了提高平行诉讼的程序竞争力、促进国内诉讼繁简分流之外,笔者对《征求意见稿》其他方面规定的思考和修改建议如下。

注释:
1.“最高人民法院:中国日益成为国际知识产权诉讼优选地之一”【EB/OL】,中国法院网https://www.chinacourt.cn/article/detail/2024/02/id/7814440.shtml (2026年2月9日最后访问)。
2.参见宜昌市西陵区人民法院“对滥用管辖权异议说‘不’,西陵法院发出首份管辖权异议不予审查告知书”【EB/OL】,http://fyzy.ahcourt.gov.cn/article/detail/2024/11/id/8174866.shtml(2026年2月9日最后访问);阜阳市中级人民法院“临泉法院:滥用管辖权异议?不予审查!”【EB/OL】,http://fyzy.ahcourt.gov.cn/article/detail/2024/11/id/8174866.shtml(2026年2月9日最后访问)等。
(本文仅代表作者观点,不代表知产财经立场,平台并不承诺对内容负责,如有相关疑问,请联系文章作者。)





京公网安备 11010502049464号