中国政法大学法学同等学力研修班招生简章
为了贯彻实施依法治国方略,推进新时代中国特色社会主义法治建设,适应社会对法律人才的需要,根据国务院学位委员会、教育部、国家发展改革委关于同等学力人员申请硕士学位工作的有关规定,为满足在职人员申请硕士学位的需求,经学校研究决定,中国政法大学特举办法学相关专业同等学力研修班。
01 专业、课程设置、培养方案
(一)公共课
1、公共学位课:英语、习近平法治思想;
2、学位基础课:宪法学、法理学、中国法制史、刑法学、民法学;
3、论文写作与指导。
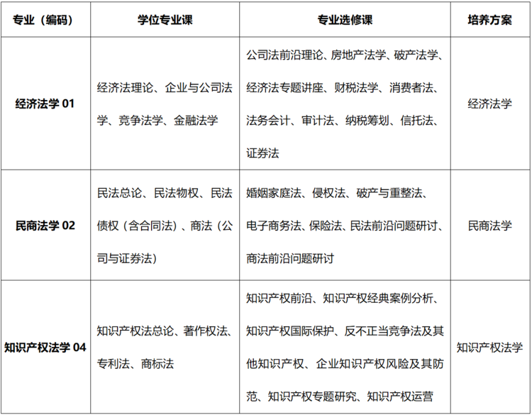
(二)专业课

02 学制及教学方式
1、学制三年。
2、采用面授和网络课堂相结合的教学方式。由学校资深教授、博导、硕导授课。
3、每年招生总计划1500人左右。
03 报名条件及报名材料
1、拥护《中华人民共和国宪法》,遵纪守法,品行端正,身体健康。
2、专科学历及本科无学士学位者不可以报名参加同等学力申硕考试,但可以参加研修班学习。学员结业后可获得结业证书。
3、报名材料:报名表、身份证正反面复印件、最高学历和学位证复印件各1份,二寸近期免冠蓝底照片4张。
04 考试(考核)与结业
学员完成教学计划规定课程者,经学院考试(考核)合格后,颁发“中国政法大学同等学力研修班证书”(证书加盖学校钢印、校印、校长印)。
05 教学特色
1、加强同等学力人员申请硕士学位外语和法学综合考试的辅导课程,提升学员通过考试的能力。
为了提高同等学力人员申请硕士学位外语和法学综合考试(以下简称国考)通过率,我院在第一学年(36周)安排国考考前辅导课程,共288学时。英语144学时,由我校外国语学院的师资团队承担;法学综合144学时,由全校的师资团队承担,并采用了更适合在职人员的少量、多频次的授课方式。
2、开设论文写作与指导课程,提升学术论文的写作能力。
在第二学年开设专门的论文写作与指导课,由资深硕导对硕士学位论文形式要件、各专业方向上近几年热点难点问题等进行专项解读,为学员硕士学位论文选题与写作提供专业指导和参考思路;开通图书馆电子资源,并进行资源检索与使用专题培训,帮助学员掌握学术论文写作参考文献收集与整理的方法。通过以上系列专项训练,使学生熟悉学术论文的写作方法及规范要求,助力学员更好地完成硕士学位论文。
3、小班管理,实行班主任负责制。
班主任为班级管理第一责任人,全面负责班级文化建设及学业氛围营造,由班主任定期跟进每位学员的学习进度。
通过以上各环节,最终实现全面提高学员申硕率的培养目标。
06 申硕条件及流程
(一)申硕条件
1、已获得学士学位,并在获得学士学位后工作3年以上或虽无学士学位但已获得硕士或博士学位。
2、在申请学位的专业或相近专业的教学、科研、专门技术领域取得一定成绩者(一般认定标准为:公开发表一篇不低于3000字的法学专业论文)。
3、通过全国统一的同等学力人员申请硕士学位的外语考试和法学综合考试。
4、学校的学位与研究生教育管理部门组织对已经资格审查合格的申请人,按硕士研究生培养方案规定的课程进行考试。
5、完成相关专业培养方案的规定课程并通过考核,修满相应学分,获得结业证书。
6、申请人自资审之日起五年之内通过国考和完成答辩;且最后一个学分获得之日起一年半之内完成答辩;上述两个条件要同时满足。
(二)申硕流程

07 缴费方式

(备注:学员在第二学年完成相关学业后可以办理结业手续;申请硕士学位的学员缴纳第三年费用;不申请硕士学位的学员无需缴纳第三年费用)
08 联系方式
联系人:祺老师
联系电话:13716798224
报名地址:中国政法大学学院路校区北京海淀区西土城路25号教学图书综合楼





京公网安备 11010502049464号