翻译:柯雯 知产财经
知产财经获悉,2025年12月19日,欧洲统一专利法院(Unified Patent Court,UPC)杜塞尔多夫地方分院就一宗涉及科沃斯与石头科技的专利纠纷作出重要裁定,认定该院此前于9月4日在仅听取科沃斯一方陈述的情况下作出的证据保全等单方命令不符合程序法要求,依法予以撤销。
所谓单方命令,是指法院在未通知、未听取对方当事人意见的情况下,应权利人申请直接作出的临时性司法措施,常见类型包括证据保全、现场检查、临时禁令等。在本案中,争议的单方命令系用于在德国柏林举办的IFA展会期间,对石头科技展出的相关产品实施现场检查并进行证据保全。
根据UPC程序规则第192.3条,申请单方措施的一方负有向法院完整、准确陈述事实的义务,不得以遗漏或片面陈述方式误导法院。由于单方程序下法院无法听取对方意见,其裁量判断在极大程度上依赖申请人的单方陈述,一旦该陈述在关键事实上不完整或具有误导性,相关命令即失去合法基础。
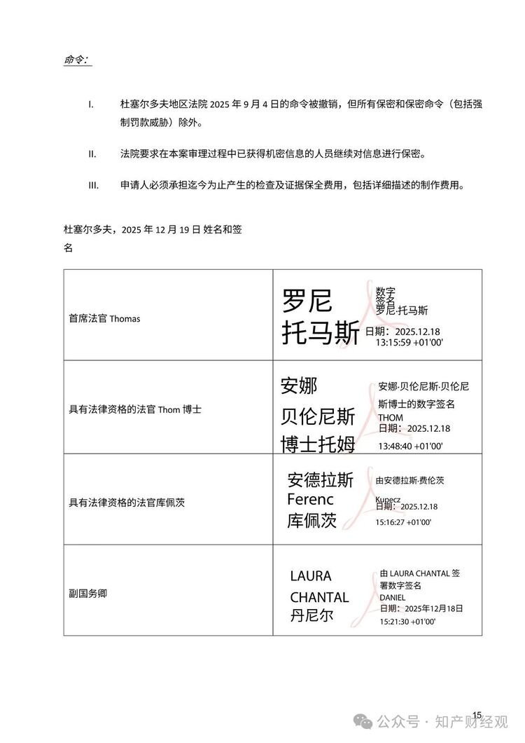
杜塞尔多夫地方分院认为,科沃斯在9月4日的单方申请中,未充分、完整披露与案件密切相关的事实,致使法院在作出是否需要在不通知被申请人的情况下立即介入时,判断基础不够充分。据此,法院认定该单方命令系违法作出,并决定溯及既往予以撤销。
案件背景
2025年8月27日,科沃斯在美国德州东区联邦法院起诉石头科技及其子公司,指控其扫地机器人 S8 MaxV Ultra 侵犯美国专利 US11,850,753;
2025年9月3日,科沃斯在欧洲统一专利法院(UPC)杜塞尔多夫地方分院起诉石头科技,指控其在欧洲市场侵犯专利 EP3808512B1(案号:ACT_36001/2025);
2025年9月4日,UPC杜塞尔多夫地方分院基于科沃斯的单方申请,作出证据保全及现场检查命令(案号:UPC_CFI_834/2025);
2025年10月7日,石头科技在德国慕尼黑第一地区法院申请临时禁令获支持,禁止科沃斯在德国销售 DEEBOT N20 PLUS/PRO PLUS,涉及专利 EP3231340(案号:21 O 12347/25);
2025年10月13日,石头科技在德国慕尼黑第一地区法院再次获临时禁令,限制科沃斯多款DEEBOT N20系列产品在德国销售(案号:7 O 12785/25);
2025年12月19日,UPC杜塞尔多夫地方分院认定其9月4日作出的单方命令违法,正式撤销该命令(案号:UPC_CFI_834/2025)。
附裁定译文:




















京公网安备 11010502049464号