欢迎访问知产财经官网!

PDF下载┃《专利审查指南》修改对照表(2026年1月1日起施行)

2025-11-13 23:23来源于 国家知识产权局
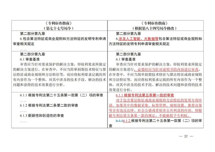
《国家知识产权局关于修改〈专利审查指南〉的决定》已经2025年9月18日第5次局务会议审议通过,现予公布,自2026年1月1日起施行。
本文共计4834字,订阅后享全网免费阅读
单篇订阅

支付金额:

立即支付
知产财经付费内容 | 请订阅后查看全文
分享到微博
分享到微信
zyx10402
全部评论